ART オーディオ/ビデオ・ダイレクト・ボックス AV Direct

オーディオ/ビデオ・ダイレクト・ボックス AV Direct
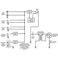
AV機器の出力をマイクレベルのバランスモノ出力に変換します。

iPodやノートPCの音声出力、CDやDVDプレイヤーなどのステレオ・オーディオ機器を、マイクレベルのバランス・モノ出力に変換するAV機器用ダイレクト・ボックスです。
RCA、1/4"、1/8"TRSラインレベル入力に加え、スピーカーレベルの信号(100W@8Ωモノラル)も入力可能です(1/4"、スピーカー・ターミナル)。

可能な限りクリーンに音声信号を送れるよう4.8kHzハイカット・フィルター、レベルコントロール、グランドリフトを搭載し、不要なノイズをカットし最適なレベルでバランス出力できます。

・トランス・アイソレーテッドXLRマイクレベル出力
・周波数特性:20〜20,000Hz
・ステレオRCA、1/8"、1/4"TRSラインレベル入力
・1/4"及びスピーカー・ターミナル・スピーカー・レベル入力
・レベル調整可能
・4.8kHzハイカット・フィルター搭載
・グランドリフト
・バランス150Ω出力
・寸法:47H×117W×112Dmm
・重量:0.37kg

◆注意:アンプのスピーカーアウトとAV Directの接続には必ずスピーカー・ケーブルをお使いください。

オーディオ/ビデオ・ダイレクト・ボックス AV Direct
AV機器の出力をマイクレベルのバランスモノ出力に変換します。

iPodやノートPCの音声出力、CDやDVDプレイヤーなどのステレオ・オーディオ機器を、マイクレベルのバランス・モノ出力に変換するAV機器用ダイレクト・ボックスです。
RCA、1/4"、1/8"TRSラインレベル入力に加え、スピーカーレベルの信号(100W@8Ωモノラル)も入力可能です(1/4"、スピーカー・ターミナル)。

可能な限りクリーンに音声信号を送れるよう4.8kHzハイカット・フィルター、レベルコントロール、グランドリフトを搭載し、不要なノイズをカットし最適なレベルでバランス出力できます。

・トランス・アイソレーテッドXLRマイクレベル出力
・周波数特性:20〜20,000Hz
・ステレオRCA、1/8"、1/4"TRSラインレベル入力
・1/4"及びスピーカー・ターミナル・スピーカー・レベル入力
・レベル調整可能
・4.8kHzハイカット・フィルター搭載
・グランドリフト
・バランス150Ω出力
・寸法:47H×117W×112Dmm
・重量:0.37kg

◆注意:アンプのスピーカーアウトとAV Directの接続には必ずスピーカー・ケーブルをお使いください。