
![]() | カロッツェリア UD-S701 |
| はじめてのデッドニングにも最適! スピーカー裏の音を効率的に反射・吸収し、音のヌケ感を向上させる定番アイテム。 貼るだけ簡単、コスパ重視の方にぴったりの「お試しデッドニング」におすすめ! |
![]() | 当店オリジナル CR7400 |
| 【オーディオテクニカ部材使用】 迷ったらコレ!バランス重視のスタンダードモデル ドア2枚分に対応し、吸音・防振をバランスよくサポート。 初めての施工でも安心な内容量で、音質改善にも効果的! |
![]() | オーディオテクニカ AT-AQ409 |
| 静音も音質もとことん追求!ハイグレードモデル 高性能・高密度素材を贅沢に使用し、大きめ車両や徹底的な静音化を目指す方に最適。 プロユースに近い仕上がりが叶う一品。 |

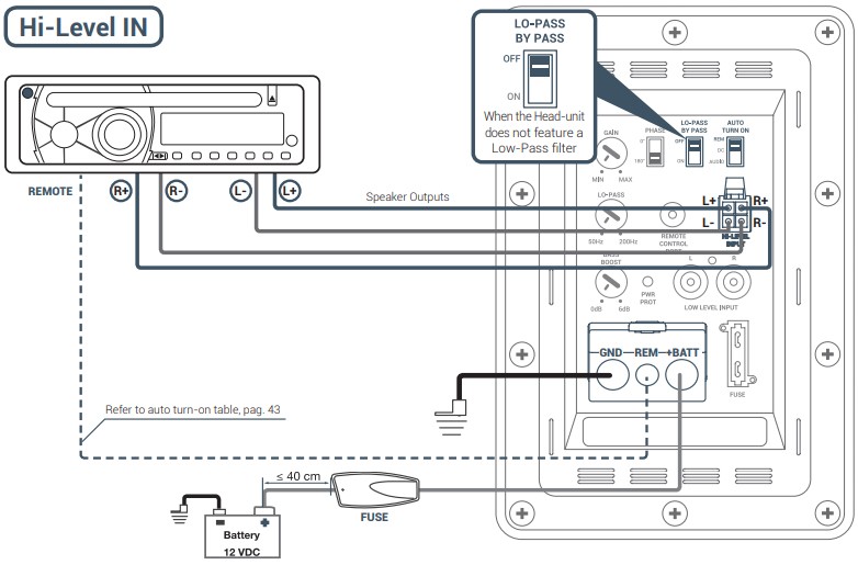
![]() | (1)ベースブースト (2)ローパス (3)ゲイン (4)フェイズ (5)ローパスバイパス (6)Auto Turn ON (7)リモートコントロールポート (8)ハイレベルインプット (9)パワーポート (10)ロウレベルインプット (11)パワーコネクター(GND;REM;+BATT) (12)ヒューズ |
| 商品説明 | |||
|